【知创山西】关于申报太原市第一批中小企业数字化转型试点企业的通知

来源:山西知识产权金融服务平台        时间:2024-05-07 19:45

山西转型综改示范区各相关企业:

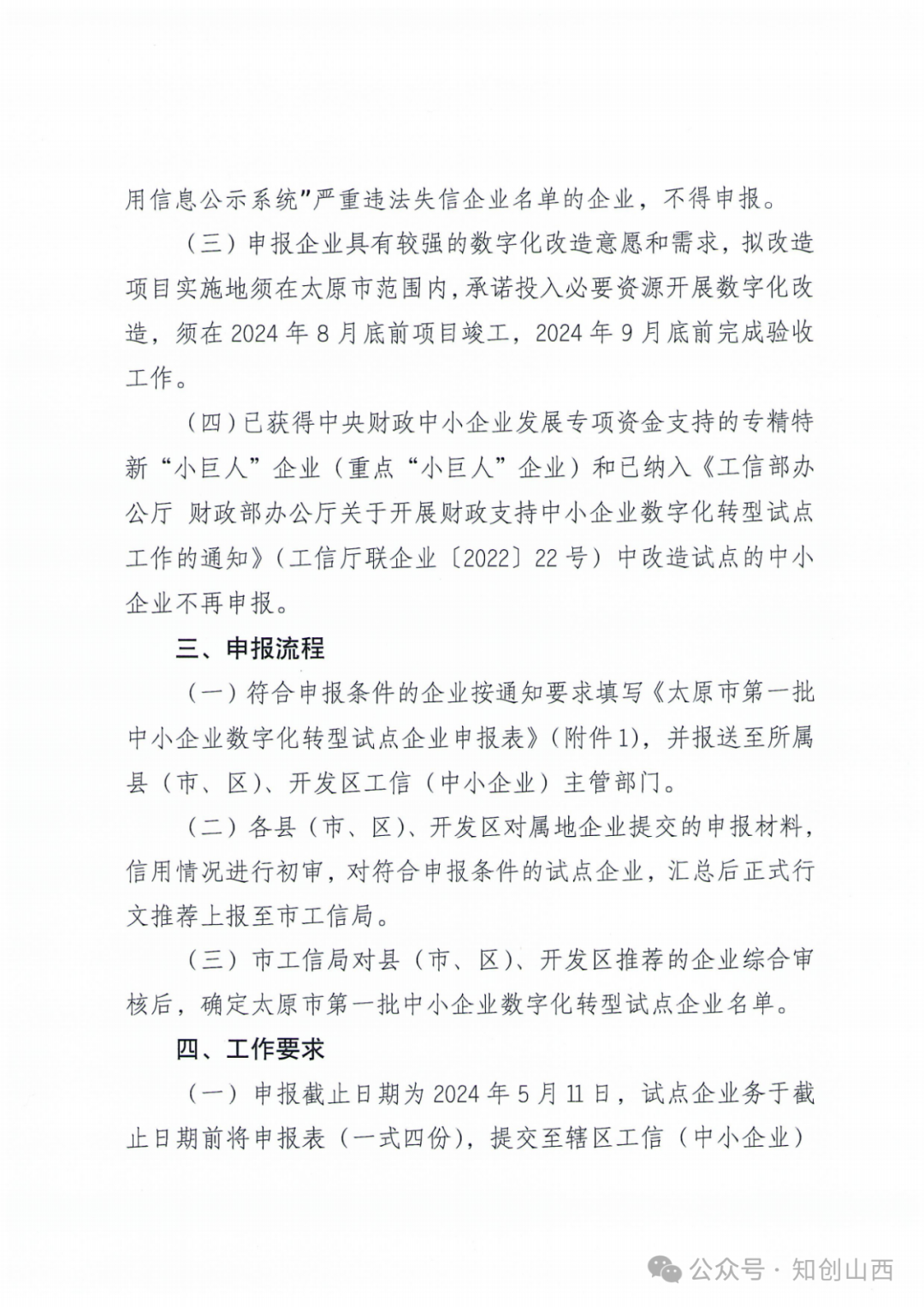
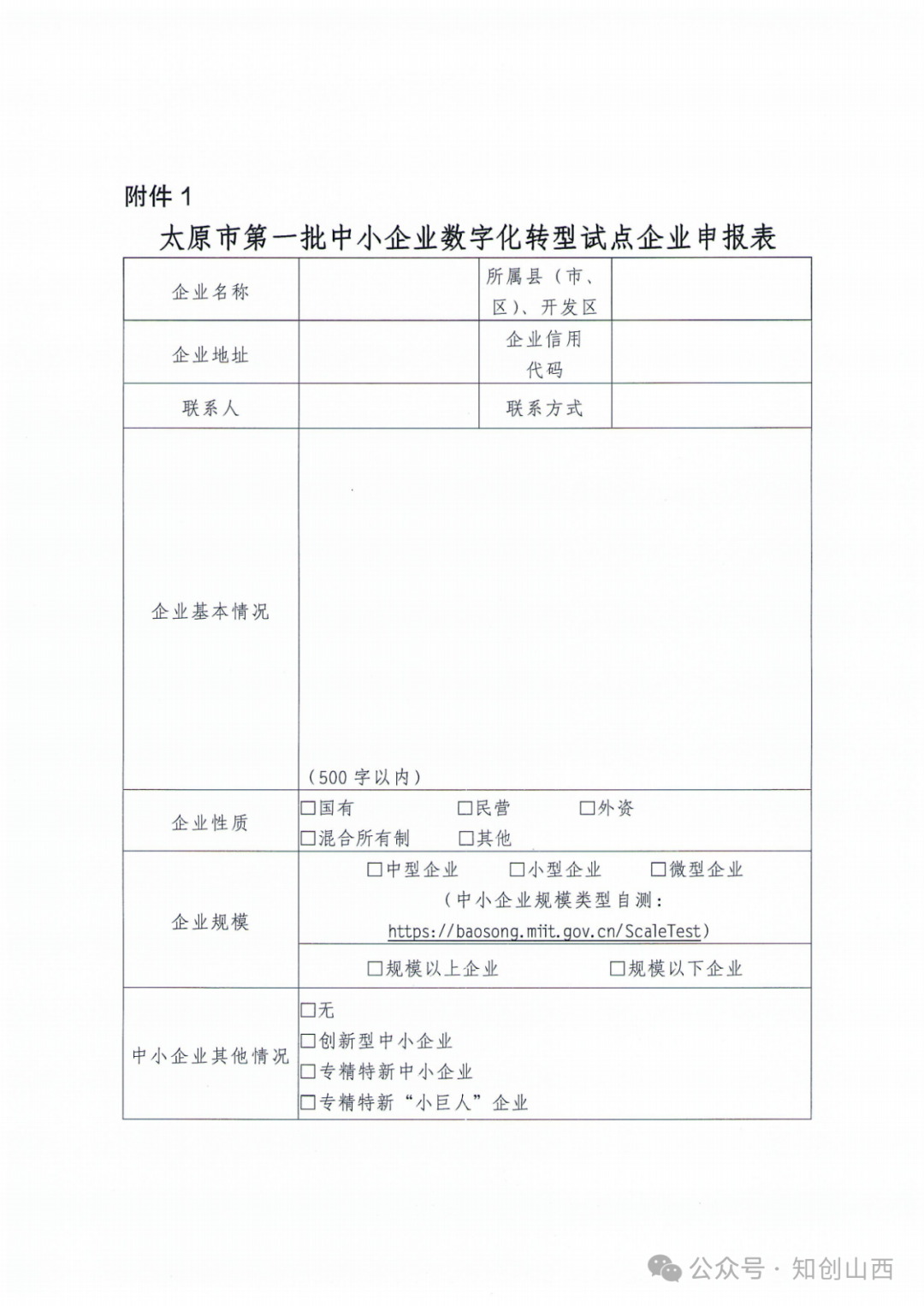
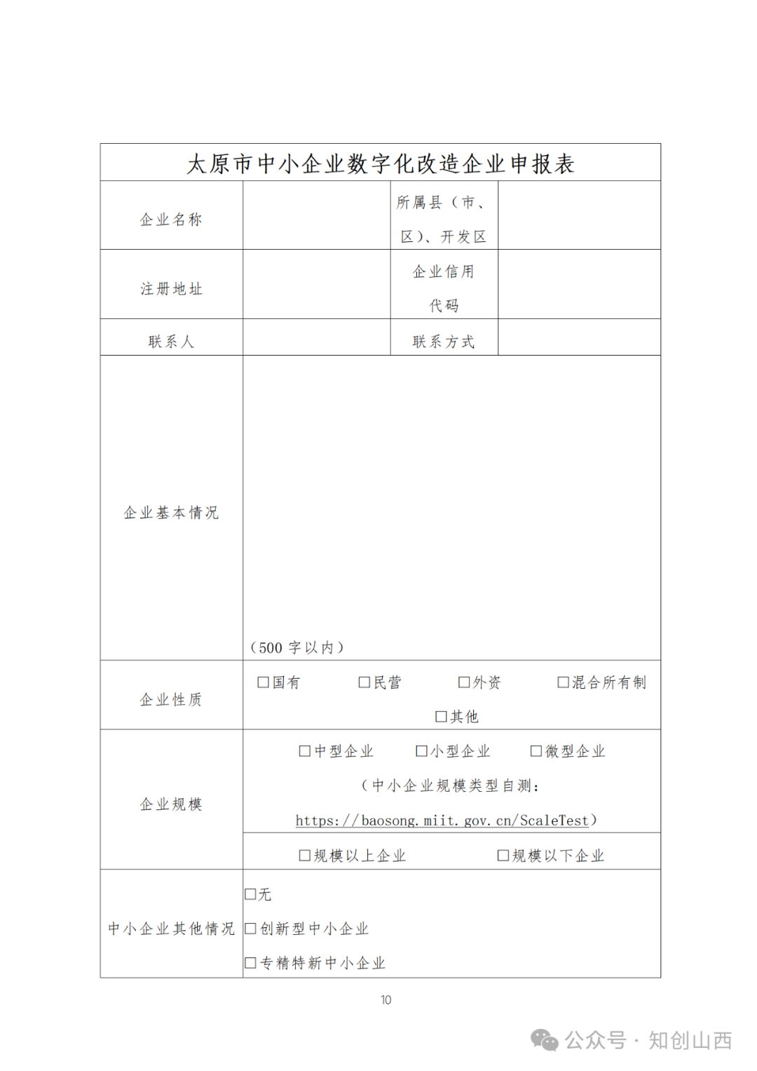
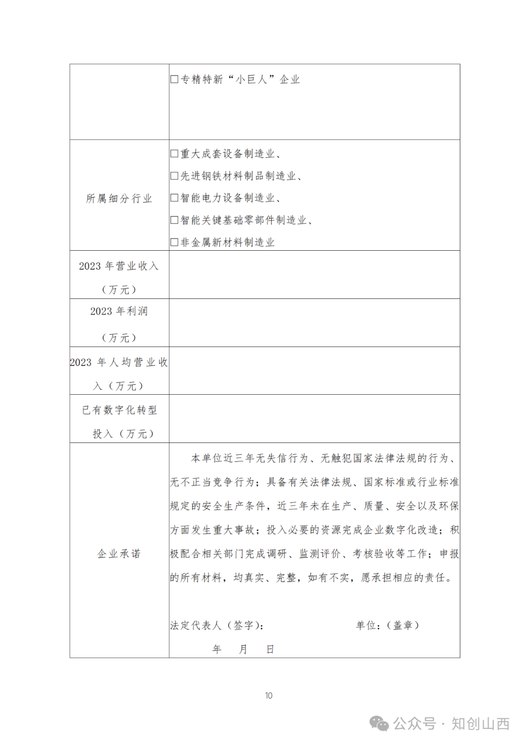
根据太原市工信局《关于申报太原市第一批中小企业数字化转型试点企业的通知》要求,现开展综改示范区第一批中小企业数字化转型试点企业申报工作,请意向申报单位于2024年5月11日前将申报材料(申报表、汇总表)纸质版本一式五份(加盖单位公章)报送至管委会302室,电子版(可编辑版和盖章扫描件)发送至邮箱cxfzbgxk@163.com。

 联系人:李先军   18636612578


 附件:

太原工信局文件.zip


2024年5月7日

图片

图片

图片

图片

图片

图片

图片

图片

图片

图片